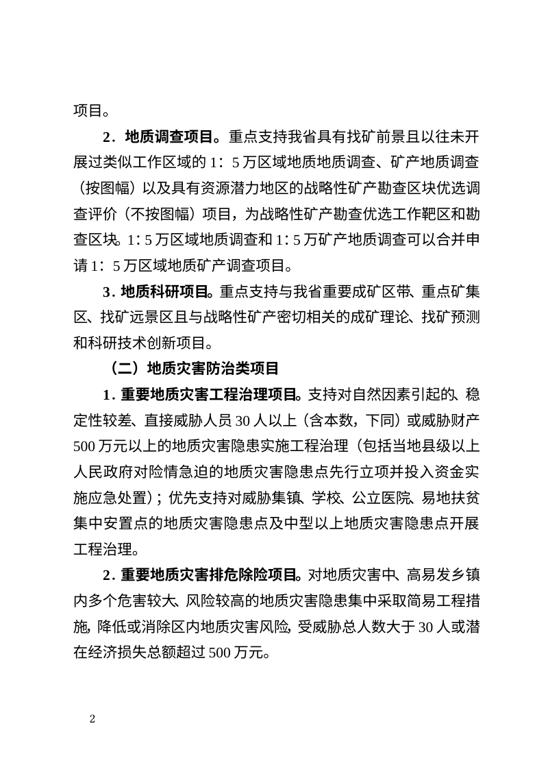
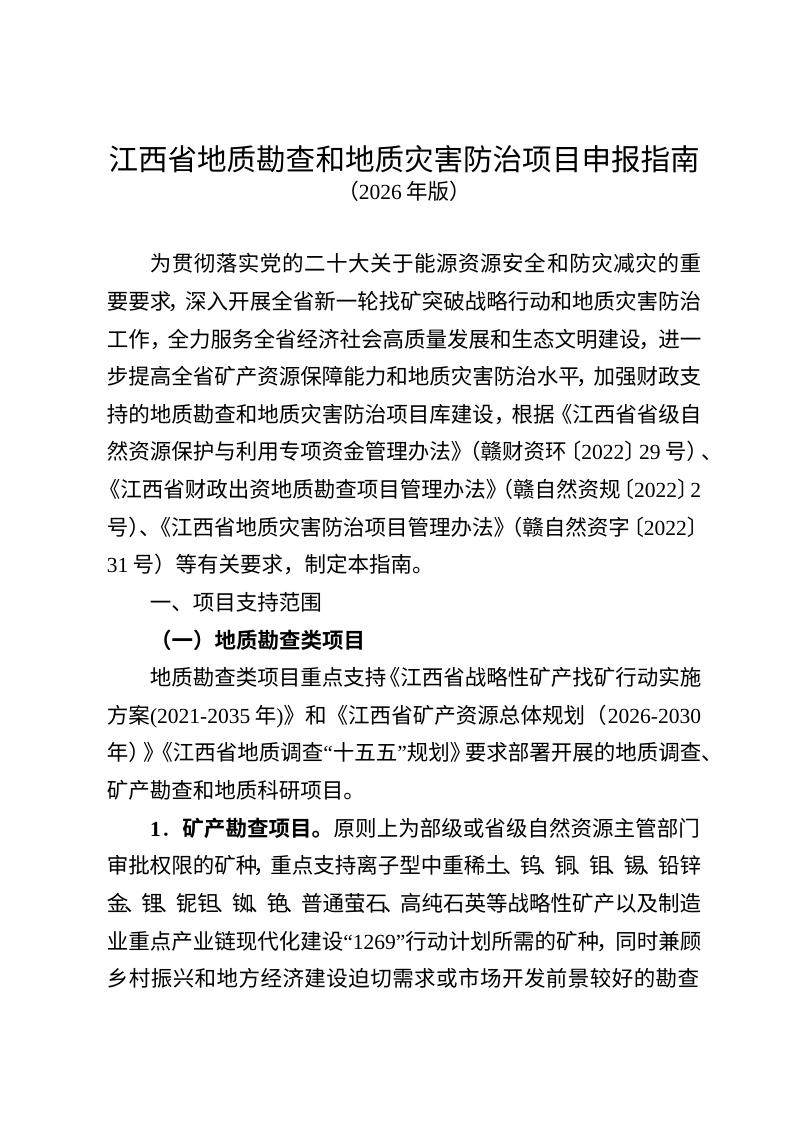
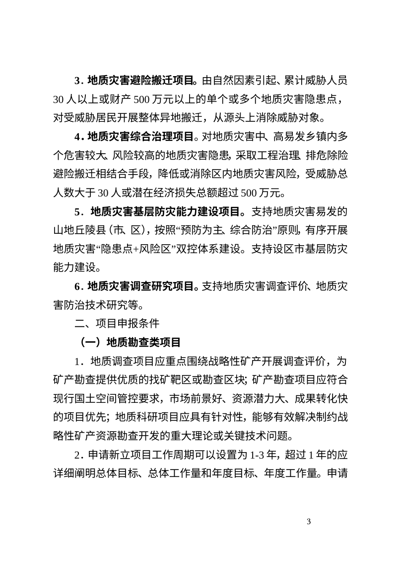
2026年1月29日,江西省自然资源厅办公室为进一步提高江西省矿产资源保障能力和地质灾害防治水平,扎实推进新一轮找矿突破战略行动和地质灾害防治工作,编制了《江西省地质勘查和地质灾害防治项目申报指南(2026年版)》。
Word文档信息
免费
名称:2026.01.29-江西省地质勘查和地质灾害防治项目申报指南(2026年版).doc
第 1 页
第 2 页
第 3 页
已加载前 3 页,共 9 页
免责声明:
本站文档均来自互联网及网友上传分享,本站只负责收集和整理,文档内容版权归原创作者所有,其原创性及文中陈述文字和内容仅代表作者个人观点,仅供个人学习研究,严禁用于商业用途,下载后请于24小时内删除。转载是为传递及宣传国家与地方政府规划、建设与管理等相关政策和经验;本站部分资源采取捐赠下载,本站不以此盈利,所获捐赠将支付分享者及网站服务器和带宽支出。如果您对原创归属及转载有异议,或涉及版权问题,请点击"举报",我们将补齐出处或者删除;转载本站内容请注明出处。
提问



