2026年1月9日,广东省《国土空间调查、规划、用途管制用地用海分类》团体标准已完成征求意见稿。
PDF文档信息
免费
名称:2026.01.09-广东省《国土空间调查、规划、用途管制用地用海分类》(征求意见稿).pdf
第 1 页
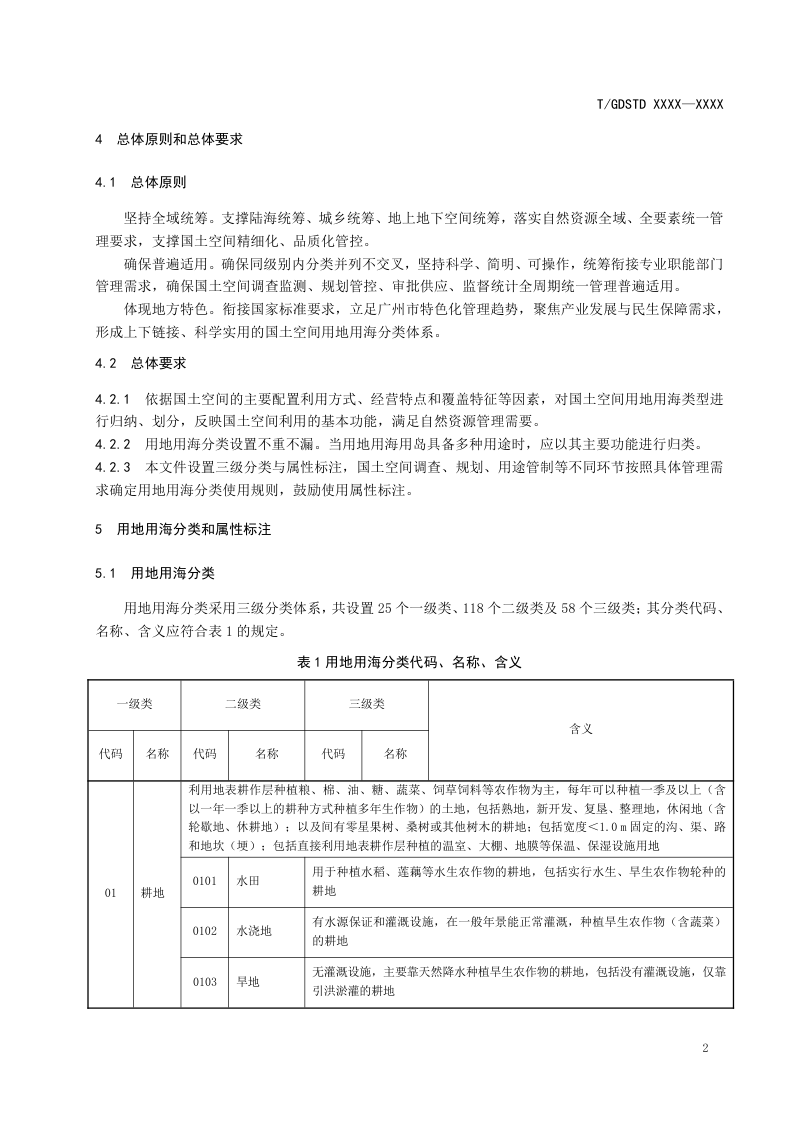
第 2 页
第 3 页
已加载前 3 页,共 52 页
免责声明:
本站文档均来自互联网及网友上传分享,本站只负责收集和整理,文档内容版权归原创作者所有,其原创性及文中陈述文字和内容仅代表作者个人观点,仅供个人学习研究,严禁用于商业用途,下载后请于24小时内删除。转载是为传递及宣传国家与地方政府规划、建设与管理等相关政策和经验;本站部分资源采取捐赠下载,本站不以此盈利,所获捐赠将支付分享者及网站服务器和带宽支出。如果您对原创归属及转载有异议,或涉及版权问题,请点击"举报",我们将补齐出处或者删除;转载本站内容请注明出处。
提问



