天石
国土人
首页
资讯
文库
问答
Tags
按 Enter 搜索,↑↓ 选择
Search
注册/登录
首页
资讯
文库
问答
Tags
自然资源
HOT
标准
HOT
空间
HOT
城市
区域
评估
国土空间
单位
空间规划
国土空间规划
小国助手
西宁市噪声污染防治条例(征求意见稿)
青海
微信用户4796
2026-04-02
11页
32次
首页
文库中心
青海
西宁市噪声污染防治条例(征求意见稿)
PDF
文档信息
免费
名称:2026.04.02-西宁市噪声污染防治条例(征求意见稿).pdf
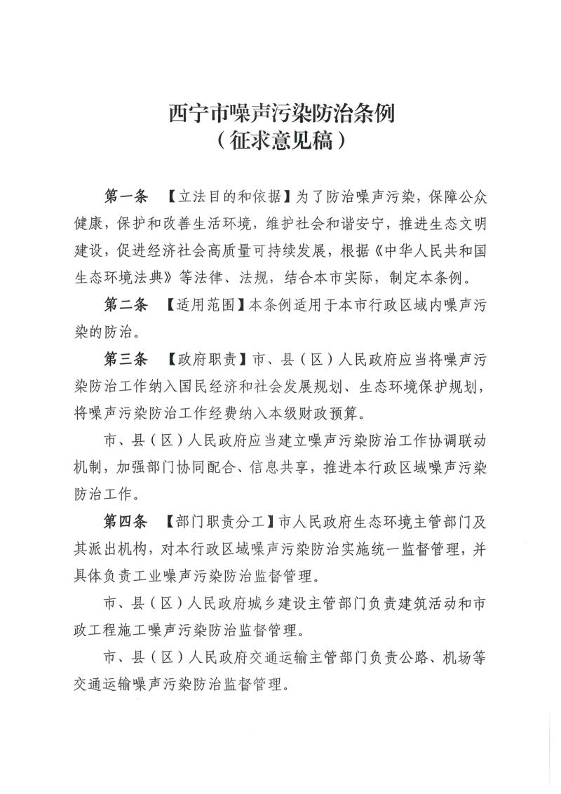
2026年4月2日,西宁市司法局公布《西宁市噪声污染防治条例》(征求意见稿)。
本条例适用于本市行政区域内噪声污染的防治。
第 1 页
第 2 页
第 3 页
已加载前 3 页,共 11 页
请先登录再阅读
登录后阅读
请登录后下载
登录后下载
文档信息
文档预览
下载文档
相关文档
标签
西宁市
区域
相关文档
青海省村庄规划编制技术导则(试行)(2024年修订版)
Vip.2
青海
2095
青海省自然资源厅 青海省林业和草原局《关于开展2023年青海省森林、草原、湿地调查监测工作的通知》青自然资〔2023〕247号
Vip.2
青海
976
青海省绿色勘查管理办法(征求意见稿)
免费
青海
73
青海省县级国土空间总体规划编制指南(试行)
Vip.2
青海
1136
免责声明:
本站文档均来自互联网及网友上传分享,本站只负责收集和整理,文档内容版权归原创作者所有,其原创性及文中陈述文字和内容仅代表作者个人观点,仅供个人学习研究,严禁用于商业用途,下载后请于24小时内删除。转载是为传递及宣传国家与地方政府规划、建设与管理等相关政策和经验;本站部分资源采取捐赠下载,本站不以此盈利,所获捐赠将支付分享者及网站服务器和带宽支出。如果您对原创归属及转载有异议,或涉及版权问题,请点击"举报",我们将补齐出处或者删除;转载本站内容请注明出处。
举报
-
立即支付
请选择最佳支付方式
-
-
-
选择购买次数
--
支付宝
微信
余额
Loading...
正在处理支付...
请使用手机扫描二维码
余额支付
账户余额
支付金额
使用账户余额支付
余额不足,请选择其他支付方式
确认支付
取消
处理中...
正在处理余额支付...