本文为节选,全文刊发在《中国土地科学》2022年11期作者: 徐忠国,李冠,卓跃飞,陈阳,王雪琪; 单位: 宁波大学公共管理系。


1 引言

宅基地是农户基本的物质资料,也是他们最重要的财产,对于他们的生活生产有着不可替代的作用。城镇化背景下,富余劳动力离开乡村进入城镇,引起了部分农村宅基地的闲置。但这些闲置的宅基地是乡村发展的宝贵资源,如何通过制度创新,将这些闲置资源盘活利用起来,化“死资源”为“活资源”,释放潜在价值,对于城乡要素双向流动融合发展,对于促进乡村产业振兴,有着重要价值。正因如此,农业农村部2019年印发《关于积极稳妥开展闲置宅基地和闲置住宅盘活利用工作的通知》,全面推动此项工作。在落实政策的过程中,不少地方取得了良好的政策绩效,但也出现了一些管理乱象。比如,市场主体在开展农家乐等乡村新产业项目的过程中,出现垃圾乱倒、污水乱排等问题。在经营改造过程中,时有食品安全和建筑安全等问题。地方政府对于盘活利用工作,有的听之任之放任不管,有的在出现问题后,采取一刀切停办或运动式治理,短期治长期乱的现象没有得到根本遏制。市场主体和地方政府这种“乱作为”或者“不作为”现象的出现是有着深层次的制度诱因的,根本性的是缺少一套公私兼顾的整体性治理机制。在农村闲置宅基地盘活利用(简称“宅地盘活”)工作中,有必要划清市场和政府的行为边界,构建“有效市场,有为政府”的整体性治理框架。已有学术研究和制度实践表明,由权力清单、责任清单和负面清单构成的“三位一体”清单制管理是治理市场主体和地方政府乱作为和不作为的有效政策工具。因此,按照技术治理科学理性的原则,构建一套适合宅地盘活的清单管理制度有着迫切的现实需求。综上,本文的研究问题是如何有效治理宅地盘活当中的乱作为和不作为问题。


2 制度文本规定:源起与内涵

2.1 宅地盘活

新中国成立后,确立了强制提取农业农村剩余支持工业城市发展的道路。人民公社时期,建立了以“设置工农业产品价格剪刀差、实行主要农产品统购统销制度以及农业集体经营体制”为核心的三位一体计划经济体制。改革开放以后,建立了以农村剩余劳动力、农村剩余资金和农村土地征收等生产要素支持工业和城市发展的制度体系。农业农村单向度支持工业城市,导致农业农村自身积贫积弱。2011年,我国人口城镇化率跨越50%门槛,人均GDP超过5000美元,具备了变革城乡关系的条件。党的十八大,启动了“以工促农、以城带乡”的新型工农城乡建设路径,及时启动了社会主义新农村建设。十九大进一步启动了乡村振兴战略。在这种大背景下,中央启动了改革农村土地制度,促进城乡融合发展的工作部署,宅地盘活是重要组成内容。2018年1月,党中央、国务院印发《关于实施乡村振兴战略的意见》,正式提出盘活闲置宅基地和闲置农房政策。2019年8月,新修改的《土地管理法》对鼓励盘活利用闲置宅基地和闲置住宅做出法律规定。同年9月,中央农办和农业农村部联合印发进一步加强农村宅基地管理的通知,要求宅地盘活土地增值收益全部用于农业农村。随后,农业农村部贯彻中央精神,印发农村闲置宅基地和住宅盘活利用工作的专项通知,提出具体实施措施。通过以上制度文本分析可以发现:宅地盘活的政策内涵是实施乡村振兴战略,促进城乡要素自由流通、平等交换,充分发掘闲置宅基地的潜在价值,将乡村的土地等要素与城镇的资本等要素进行有机结合,为乡村旅游等乡村新产业新业态的发展提供用地空间。以土地制度创新为杠杆,撬动“人钱地业”等城乡发展要素的双向流动和融合发展,促进乡村产业振兴,促进农民增产增收。

2.2 清单管理

转轨期间,在保障中央政治有效集权和控制改革风险的条件下,中央不断推动向地方和向市场进行经济分权。中央通过面向经济发展绩效考核的官员晋升制来充分调动地方发展经济的积极性,通过产权改革来形成市场主体的激励约束机制。政治市场和经济市场的激烈竞争保障了我国经济的高速增长。但出于宏观调控的需要,反复出现中央向地方和市场的经济分权与收权的摇摆,中央与地方、市场与政府的边界处于模糊不清的地带。党的十八大以来,中央试图通过清单制的制度创新来落实简政放权和法治政府建设的政治目标,推动政府职能转变。十八届三中全会提出,“推行地方各级政府及其工作部门权力清单制度,依法公开权力运行流程”。2015年3月,中办和国办联合发布权力清单制度指导意见。同年12月,国办印发权力和责任清单编制试点方案,确定在发改委等7部门开展试点,并规定未列入试点的部门,可参照预先执行。2015年10月,国务院发布市场准入负面清单制度意见,同年12月正式公布全国第一版市场准入负面清单。通过以上制度文本分析可以发现:清单管理的政策内涵是将技术治理的理念引入政府管理,在技术治理科学理性的指导下,实施科学管理和专家治国两大原则,促进政府职能转型,构建现代服务型和法治型政府。通过对政府权力的确权、晒权和控权,一方面增强各级人民政府对人民需求的回应,另一方面增强政府管理公共事务的效率,具有行政管理正义和效率的双向维度。权力清单是指按照“法无授权不可为”原则,通过清单详细列出法律向政府授予的实施行政许可、行政处罚等行政行为的行为规则,并向社会公开,其目标是塑造“有限政府”,解决政府用权任性、“乱作为”问题。“责任清单”是指按照“法定职责必须为”的要求明确政府职责、明晰职责边界,其目标是建设“责任政府”,以清单的形式明确政府必须提供的公共服务职能,主要解决政府逃避责任、“不作为”的问题。负面清单是按照“法无禁止皆可为”原则,给企业“松绑”,向市场放权,其目标是建设“有效市场”。综上,宅地盘活实施清单管理是落实中央转变政府职能和实施乡村振兴战略必不可少的改革内容。由于中央开展两项改革的时间还比较短,宅地盘活的制度建设中清单管理的内容还比较薄弱,各项制度还不够成熟,需要进一步根据中央的要求和实践的情况深化制度建设。


3 制度社会实践:模式与问题

3.1 宅地盘活

可将当前宅地盘活的主要经营模式归纳为:休闲度假、餐饮民宿、民俗展示、文化体验、电子商务、创意工厂、健康养生、养老公寓等新产业新业态,以及农产品初加工、仓储、冷链等三产融合发展项目。可见,宅地盘活突破了单纯居住用途,把用途延伸到了二产和三产的经营范围。宅地盘活取得了明显的成效,但由于我国一贯重城轻乡的发展路径,乡村社会的治理体系和治理能力较为传统和薄弱,难以有效应对城镇资本、人员、技术和管理等生产要素下乡带来的治理挑战,于是各种治理乱象在局部乡村不时浮现。比较典型的是各类物流和人流进入乡村对公共服务形成的艰巨挑战。比如,部分市场主体在开展产业运营过程中出现乱倒垃圾、乱排污水、乱拉电线和超负荷使用电力、自来水、停车场等行为。部分制造业的经营,可能会引起水污染、大气污染和噪音污染等环境问题。在改造经营的过程中,还可能出现食品安全和建筑安全等问题,影响社会安全稳定。由于缺少治理力量,地方政府对于经营出现的乱象容易采取听之任之或强制取缔等不作为或乱作为的倾向。因此,宅地盘活虽然对于促进乡村产业振兴发挥了重要作用,但由于乡村地区的治理能力较为传统和薄弱,宅地盘活出现了一些问题和乱象。宅地盘活的管理实践呼唤能够适应乡村实际,对市场主体和地方政府乱作为和不作为形成有效约束的治理机制。因此,当前将清单制引入宅地盘活的管理当中可谓正当其时。

3.2 清单管理

全国 31个省(区、市)公布了省市县三级政府部门权责清单,一些地方还建立了权责清单的动态调整机制,权力清单实施较为全面深入,而责任清单和负面清单的实施较为滞后。有关学者将权责清单归纳为两种模式:一体式和分立式。一体式权责清单是指权力清单和责任清单一体化设计,在一张清单中统一包括权力事项和责任事项。安徽省是一体式清单的典型代表,全国共有17个省份采用了一体式清单。一体式权责清单构建了行政权力、责任事项和追责情形“三位一体”的权责体系。权责清单的内容要素包括:项目名称、项目编码、权力类型、设定依据、实施主体、对应责任、追责规定、监督方式等要素。分立式权责清单,是指权力清单和责任清单是各自独立、各成体系的。权力清单所列的行政权力是行政主体依法实施的对公民、法人和其他组织权利义务产生直接影响的行政职权。非直接影响的行政职权列入了责任清单。浙江省是分立式权责清单的典型代表,全国共有14个省份采用了分立式清单。对全国各级人民政府实施全面系统的清单制改革,用技术治理的模式有力地推动人民政府的职能转型。通过划清政府和市场的边界,对政府做减法,对市场做加法,全面激活经济社会的发展活力。在全国实施三张清单出现的主要问题是清单的碎片化问题,体现在两个方面:一是清单之间缺少逻辑衔接。从全国层面来看,没有对权力清单、责任清单和负面清单之间的逻辑关系进行总体性设计,三张清单的逻辑关系处于混沌状态。二是各地方清单结构出现割据化。各个省份在制定本省的清单内容时,采取差异化的清单内容结构,对于省市县上下级政府间权责的划分也采用了不同的内容结构,这导致市场主体在跨省办理同一公共事务时产生许多不便。综上,从调研的情况来看,由于较多的自然资源部门和农业农村部门实行了清单制管理,所以宅地盘活的各项业务或多或少都涉及到清单制管理。有的省实施较为集中,有的省实施较为分散,但都没有专门成体系地对宅地盘活清单管理进行过制度设计,存在着管理比较粗略和碎片的问题。


4 优化制度逻辑:表内结构与表间关联

4.1 清单表内结构

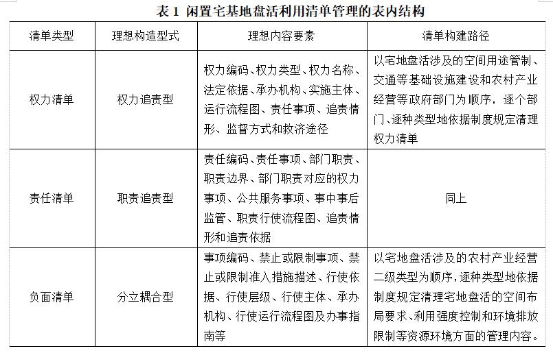
行政责任具有消极意义的“承担责任”和积极意义的“应尽职责”两个层面的涵义。消极意义的承担责任是指行政职权行使主体没有履行或不正确履行职责而应承担的不利后果,一般为法律要求。积极意义的应尽职责是指行政主体在实施行政活动过程中必须履行的法定职责,一般为政治要求。宅地盘活三张清单的理想构造型式、理想内容要素和清单构建路径见表1。

(1)权力清单 宅地盘活权力清单管理的客体主要是市场主体的负外部性行为,包括禁入行为和限入行为,主要为空间用途管制、交通等基础设施建设和农村产业经营等管理行为。比如,宅地盘活涉及的建设用地许可、不动产登记、电力业务许可、客运经营许可、公共场所卫生许可、个体工商户登记、食品生产许可、民宿(农家乐)特种行业许可、建设用地行政处罚、公共卫生行政处罚等行为,涉及的行政管理部门包括农业农村、自然资源、住房建设、电力、卫生、交通、市政、市场监督和公安等。乡村要素配置采取行政许可和行政处罚这种正面清单的方式,容易产生的问题是抑制了市场主体的自由和活力。政府可以在法律规定的清单范围内行使权力,但也只能在清单范围内行使权力,将政府处理公共事物的自由裁量权控制在合理的范围。宅地盘活权力清单构造的责任为消极责任,所以责任事项和追责情形等追责要求应严格按照法律规定进行。为了加强对宅地盘活权力清单的法律约束,按照“有权必有责,权责相适应”的原则,宅地盘活适合的权力清单理想构造型式为“权力追责”型,即“权力事项”+“用权责任”。

(2)责任清单宅地盘活责任清单管理的客体是地方政府的正外部性行为和市场主体的负外部性行为。宅地盘活的责任清单涉及的公共经济行为包括为乡村振兴的提供基础服务的不动产权属界定、邻里纠纷调解等软服务和供水、供电、供气、通信、交通等硬服务。市场经济的高效运转离不开政府有效提供基础性的公共服务。从改革开放的经验来看,市场经济的有效启动和兴旺,离不开在区域激烈竞争下,地方政府为市场主体提供产权界定、纠纷调解等软服务和供水、供电、供气、通信、交通等硬服务。宅地盘活同样需要地方政府为乡村产业运营提供必要的公共服务。宅地盘活责任清单构造的责任为积极责任,所以责任事项和追责情形的来源扩展到党和国家的规范性文件中的行政责任要求。宅地盘活适合的责任清单理想构造型式为“职责追责”型,即“岗位职责”+“责任追究”。

(3)负面清单

负面清单的法律理念是管制市场活动引起的负外部性行为。这些负外部性行为包括:一是关系国计民生的产业经济经营行为;二是影响社会稳定的产业经济经营行为;三是对资源环境产生负面影响的产业经济经营行为;四是对文化遗产产生负面影响的产业经济经营行为。根据经营行为的负外部性程度,可进一步划分禁入行为和限入行为。禁入行为是指根据法律规定不允许发生的行为,限入行为是指经过行政许可在一定的条件下可以实施的行为。宅地盘活负面清单关注的重点是准入行业对资源和环境的消耗强度:对于禁止准入类,禁止在历史文化名村新建、改扩建与传统风貌不相协调的建筑;严格禁止民宿不符合建筑安全要求的改造等。对于限制准入类,严格控制宅地盘活中的用电负荷、用水负荷以及控制噪音分贝和废气排放;根据景区承载能力进行功能分区管理,确定游客容量上限,禁止超载运营等。

4.2 清单表间关联

为了让宅地盘活得到整体性的治理,需要建立三张清单之间密切的逻辑联系,在各自的清单中增加逻辑关联的内容要素。宅地盘活三张清单的价值功能和逻辑关系见图1所示。

(1)负面清单与权责清单的逻辑关系宅地盘活负面清单与权责清单逻辑关联的重点是事前审批和事中事后监管。其中,负面清单的限入领域需要与权责清单的事前审批进行逻辑关联(图1)。根据负面清单的限制准入事项,在权责清单中增加与之对应的监管主体、监管内容、监管方式、监管措施及监管程序等内容要素。宅地盘活负面清单的开放领域需要与权责清单的事中事后监管进行逻辑关联(图1)。负面清单否定了“除非法律授权,否则禁止”的权利限制的法理解释,开辟了“除非法律禁止,否则允许”的权利开放的法理解释,消除了制度建设滞后所导致的“市场主体有需求但法律规定无授权”的权利空白地带,增加了宅地盘活市场主体在权利空白领域经营的自由,促进政府与市场的关系重心从事前审批转向事中事后监管。针对负面清单的开放领域,宅地盘活权责清单应增加事中事后监管中随机抽查内容要素,及时查处市场经营行为的违法情形,营造公平、诚信、有序的市场环境。

(2)权力清单与责任清单的逻辑关系由于权力清单和责任具有不同的价值取向,因此权责清单的理想构造型态为分立式。权力清单着眼于构建有限政府,政策的主要目标是对政府进行限权,防止政府乱作为的倾向,对职权实行消极责任。责任清单着眼于构建责任政府,政策的主要目标是让政府积极作为,防止政府不作为的倾向,对职责实行积极责任。由于权力清单和责任清单具有不同的价值取向和政策初衷,将两者并入实行一体式逻辑构造,存在着内生的逻辑冲突。宅地盘活适合采用分立式构造型态,权力清单偏向控权和消极责任,责任清单偏向赋权和积极责任,有助于构建“有限权力、有限责任”的地方政府。但权力清单和责任清单仍然存在密切的逻辑联系(图1)。权力和责任是组织和职位这个矛盾统一不可分割的两面。有权就有责,有责就有权,权和责是紧密关联在一起的。因此,宅地盘活权力清单的事前审批、事中事后监管和公共服务事项需要分别与宅地盘活责任清单的事前审批、事中事后监管和公共服务事项进行逻辑关联(图1)。


5 研究结论

本文冀图通过考察宅地盘活和清单管理的制度文本和社会实践,揭示出宅地盘活清单管理的整体性制度逻辑。宅地盘活权力清单着眼于构建有限政府,权力清单的理想构造型式为“权力追责”型。宅地盘活责任清单着眼于构建责任政府,责任清单的理想构造型式为“职责追责”型。宅地盘活负面清单着眼于构建有效市场。宅地盘活权力清单和责任清单要与负面清单的禁入行为和限入行为清单相衔接,权力清单的事前审批、事中事后监管和公共服务事项需要分别与责任清单进行逻辑关联,以构建起统一自洽的制度逻辑。


来源:中国土地科学 微信公众号
免责声明: 本站资讯内容均由网友提供,内容版权归原创作者所有,其原创性及文中陈述文字和内容仅代表作者个人观点,仅作参考。转载是为传递及宣传国家与地方政府规划、建设与管理等相关政策和经验;如果您对原创归属及转载有异议,或涉及版权问题,请点击"举报",我们将补齐出处或者删除;转载本站内容请注明出处。