自然资源部
关于《工业项目建设用地控制指标(征求意见稿)》公开征求意见的公告
为规范工业项目建设用地管理,促进土地资源节约集约和高效利用,我部修订了《工业项目建设用地控制指标》(征求意见稿),现向社会公开征求意见。公众可以在2021年4月9日前,通过以下方式反馈意见:
一、通过信函方式寄至:北京市西城区阜内大街64号自然资源部利用司,邮编100812,并在信封上注明“规范性文件征求意见”字样。
二、通过电子邮件方式将意见发送至:meim@mail.mnr.gov.cn。
自然资源部
2021年3月15日
自然资源部
关于发布《工业项目建设用地控制指标》的通知
(征求意见稿)
各省、自治区、直辖市自然资源主管部门,新疆生产建设兵团自然资源局:
为规范工业项目建设用地管理,促进土地资源节约集约和高效利用,自然资源部对2008年发布的《工业项目建设用地控制指标》进行了修订,现将修订后的《工业项目建设用地控制指标》(以下简称《控制指标》)发布,请认真贯彻执行。
一、调整指标体系
《控制指标》由规范性指标和推荐性指标组成。规范性指标包括容积率、建筑系数、行政办公及生活服务设施用地所占比重等3项,由部确定控制值。推荐性指标包括固定资产投资强度、土地产出率、土地税收等3项,部制定了固定资产投资强度的推荐值,各地可根据实际选择全部或部分推荐性指标,制定控制值后纳入规范性指标在本地实施。《控制指标》覆盖城乡,适用于国有土地上的工业项目建设,集体土地上的工业项目建设可参照执行。
各省(区、市)自然资源主管部门以及有条件的市级自然资源主管部门,应会同同级产业等相关部门,制定本省(区、市)以及本市工业项目建设用地控制指标,并报部备案。其中,容积率、建筑系数的控制值原则上不低于《控制指标》;行政办公及生活服务设施所占比重原则上不高于《控制指标》;推荐性指标的控制值应结合本地区城乡经济发展水平,兼顾大中小企业投入产出状况。已出台地方工业项目建设用地控制指标且规范性指标已达到要求的,可先报部备案,再适时修订;暂时未制定地方工业项目建设用地控制指标的,应先按照《控制指标》执行。
二、严格执行《控制指标》
《控制指标》是核定工业项目用地规模、评价工业用地利用效率的重要标准,新建、改建工业项目均应严格执行《控制指标》及相关工程项目建设用地指标;按照工业用地落实土地用途的战略性新兴产业、先进制造业项目,也应严格执行《控制指标》。
各级自然资源主管部门对不符合《控制指标》规范性指标要求的工业项目,应不予供地或对项目用地面积予以核减。因安全生产、地形地貌、工艺技术等有特殊要求确需突破《控制指标》规范性指标要求的工业项目,应当根据建设项目节地评价的相关要求开展建设项目节地评价论证,并报省级自然资源主管部门备案。
三、加强执行情况监管
地方各级自然资源主管部门应会同相关部门推动《控制指标》作为编制项目用地有关法律文书、项目初步设计文件和可行性研究报告等的重要依据,将《控制指标》列入建设用地供应方案、出让公告、用地监管合同等并约定相关违约责任,建立《控制指标》联合实施和监管机制,依据各自职责监管约定事项履行情况,严格追究违约责任,落实处罚整改措施,切实加强工业用地全生命周期管理。
本《控制指标》有效期5年,自《控制指标》发布之日起实施。《工业项目建设用地控制指标》(国土资发〔2008〕24号)同时废止。
2021年3月 日
附件
工业项目建设用地控制指标总体要求
一、为加强工业项目建设用地管理,促进工业用地节约集约和高效利用,制定《控制指标》。
二、《控制指标》是对工业项目(或单项工程)及其配套工程在土地利用上进行控制的标准,适用于新建、改建工业项目。按照工业用地落实土地用途的战略性新兴产业、先进制造业项目,也应执行《控制指标》。
三、《控制指标》适用于国有土地上的工业项目建设,集体土地上的工业项目建设可参照执行。
四、《控制指标》是核定工业项目用地规模、评价工业用地利用效率的重要标准,是编制项目用地有关法律文书、项目初步设计文件和可行性研究报告等的重要依据,是对项目建设情况进行检查验收和违约责任追究的重要尺度。工业项目所属行业已有国家颁布的有关工程项目建设用地指标的,应同时满足《控制指标》和有关工程项目建设用地指标的要求。
五、《控制指标》包括规范性指标和推荐性指标。
规范性指标包括容积率、建筑系数、行政办公及生活服务设施用地所占比重。工业项目建设用地必须同时符合以下3项指标:
(一)容积率控制指标应符合表1的规定;
(二)建筑系数控制指标应符合表2的规定;
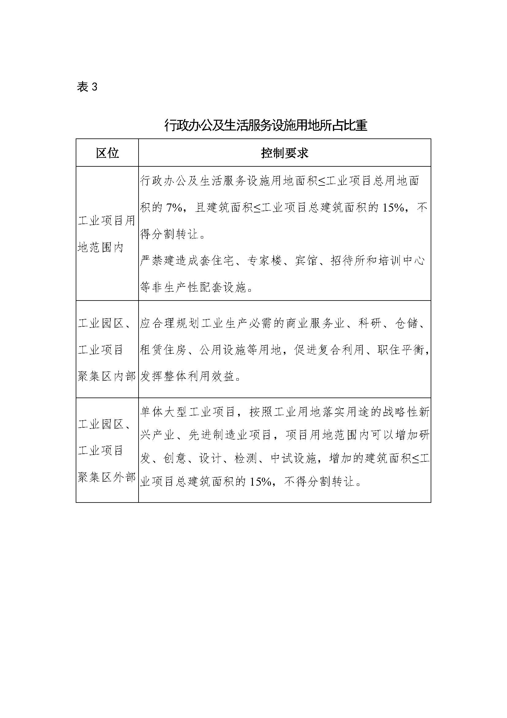
(三)行政办公及生活服务设施用地所占比重控制指标应符合表3的规定。
推荐性指标包括固定资产投资强度、土地产出率、土地税收。地方应根据本地实际、科学合理提出固定资产投资强度、土地产出率、土地税收的控制值,全部或部分纳入本地区工业项目建设用地控制指标的规范性指标,提升工业用地利用效率。表4给出了固定资产投资强度的推荐值。
六、工业项目建设应充分节约集约用地。工业企业内部一般不得安排非安全生产必需的绿地,不得建设花园式工厂。工业项目绿化布置应符合《城市绿地规划标准》(GB/T51346-2019)的要求。工业项目建设应采用先进、成熟的生产工艺、生产设备,缩短工艺流程,鼓励建设多层工业厂房,鼓励工业企业合理利用地上、地下空间。
七、建设项目竣工、投产、达产验收时,未达到《控制指标》要求的,应依照合同约定及有关规定追究违约责任。
指标说明
一、分类标准
工业行业分类按《国民经济行业分类》(GB/T4754-2017)执行。战略性新兴产业分类按《战略性新兴产业分类(2018)》(国家统计局令第23号)执行,先进制造业分类按《新产业新业态新商业模式统计分类(2018)》(国统字〔2018〕111号)执行。土地等别按照依据《城镇土地分等定级规程》(GB/T18507-2014)制定的城镇土地等别执行。上述部门规章、国家标准发生修订的,按照修订后的执行。
二、指标内涵
容积率:项目用地范围内总建筑面积与项目总用地面积的比值。反映项目对土地的空间利用情况,是衡量土地利用强度的重要尺度之一。
建筑系数:指项目用地范围内各种建筑物、用于生产和直接为生产服务的构筑物占地面积总和占总用地面积的比例。反映项目对土地在平面上的利用情况,是衡量土地利用强度及合理性的尺度之一。
行政办公及生活服务设施用地所占比重:项目用地范围内行政办公、生活服务设施占用土地面积(或按建筑面积比例计算的占用土地面积)占总用地面积的比例。反映项目中非生产配套设施使用土地的情况,是反映企业内部用地结构合理性的重要尺度之一。
固定资产投资强度:项目用地范围内单位土地面积上的固定资产投资额。反映单位土地上项目固定资产投资情况,是衡量工业用地投入水平的重要尺度。
土地产出率:项目用地范围内单位土地面积上的主营业务收入。反映单位土地上项目的产出情况,是衡量土地产出水平的重要指标。
土地税收:项目用地范围内单位土地面积上上缴税金数量。反映单位土地上项目的税收情况,是衡量土地产出水平的另一个重要指标。
三、指标计算
容积率=项目总建筑面积÷项目总用地面积。
建筑系数=(建筑物占地面积+构筑物占地面积+堆场用地面积)÷项目总用地面积×100%。
行政办公及生活服务设施用地所占比重=行政办公、生活服务设施占用土地面积÷项目总用地面积×100%。当无法单独计算行政办公和生活服务设施占用土地面积时,可以采用行政办公和生活服务设施建筑面积占总建筑面积的比重计算得出的占用土地面积代替。
固定资产投资强度=项目固定资产总投资÷项目总用地面积。其中项目固定资产总投资包括厂房、设备和地价款。
土地产出率=项目营业收入÷项目总用地面积。
土地税收=项目税金上缴总额÷项目总用地面积。
四、指标计算依据
1.项目总建筑面积:《建筑工程建筑面积计算规范》(GB/T 50353-2013)。
2.项目总用地面积、建筑物占地面积、构筑物占地面积:《地籍调查规程》(TD/T 1001-2012)。
3.行政办公及生活服务设施建筑面积:《房产测量规范》(GB/T 17986.1-2000)房屋用途。
4.行政办公及生活服务设施用地面积:《房产测量规范》(GB/T 17986.1-2000)房屋用途。
上述标准发生修订的,按照修订后的执行。













